首页 > 活动线报 > 每日福利 > 不服?再撞!理想高管邀约乘龙卡车直播对撞

不服?再撞!理想高管邀约乘龙卡车直播对撞

发布时间:2025-08-05 11:18:16

理想汽车新品i8发布会上播放的一段视频引发广泛关注:在专业测试场地上,一辆约2.6吨的理想i8纯电SUV与一辆约8吨重的乘龙卡车以100公里/小时的相对速度正面对撞。

画面显示,碰撞后理想i8的A柱、B柱、C柱、门梁均无变形,而重卡却四轮弹起,驾驶室与货箱分离,几乎“瘫倒”在SUV前窗上。

然而视频中清晰可见的乘龙卡车品牌标识,却将一家本不相干的商用车企业拖入舆论漩涡。随着网友涌入乘龙官方账号质疑其产品质量,一场技术演示迅速演变为行业伦理之争。

面对汹涌舆情,乘龙卡车官方账号以“被摆了一道,聪明人一眼看出假”等犀利回复引发二次传播,并透露“法务部门正在处理中”。

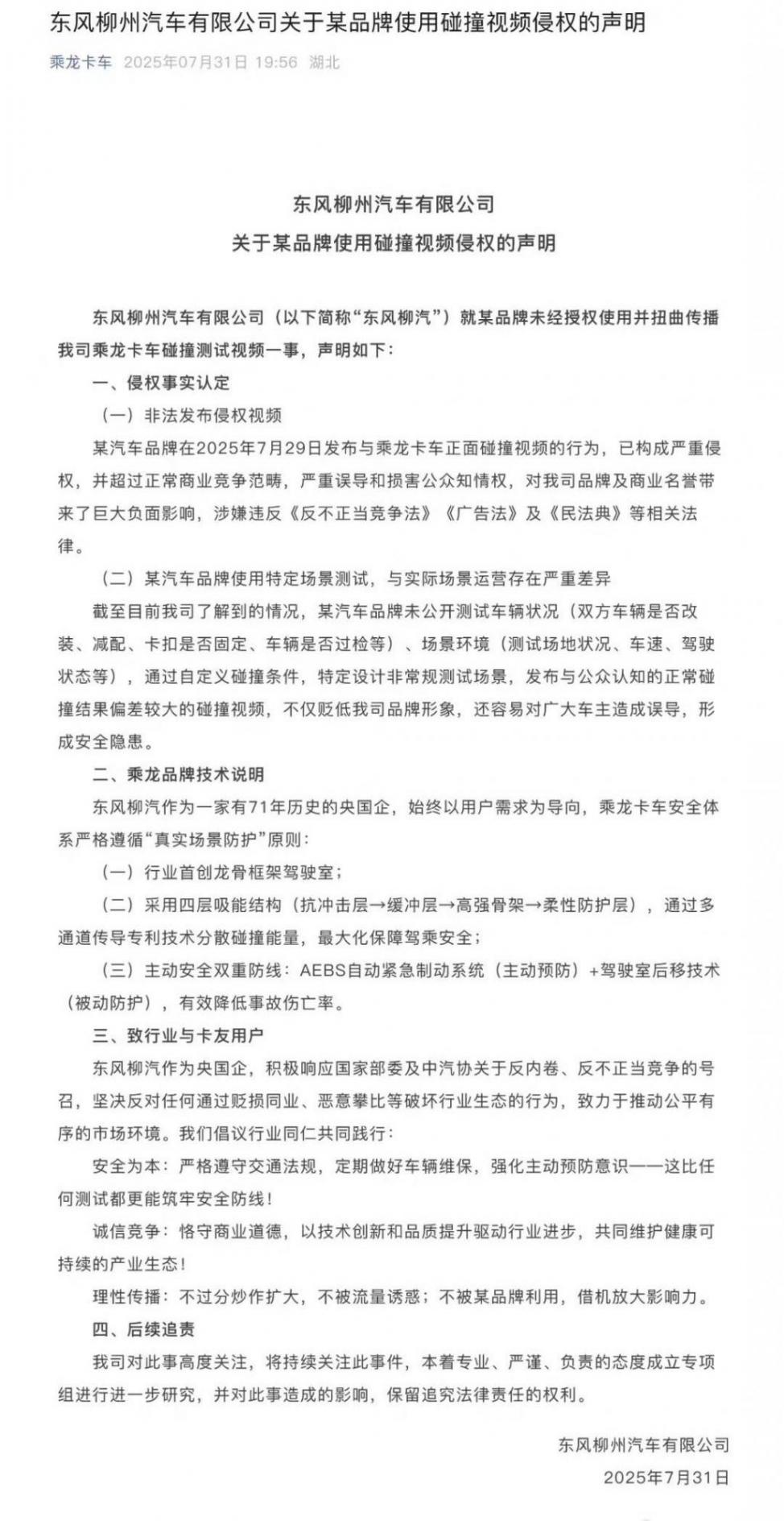
乘龙卡车的母公司,东风柳州汽车有限公司也在7月31日发布“关于某品牌使用碰撞视频侵权的声明”,表示:某汽车品牌在2025年7月29日发布与乘龙卡车正面碰撞视频的行为,已构成严重侵权,并超过正常商业竞争范畴,严重误导和损害公众知情权,对其品牌及商业名誉带来了巨大负面影响,涉嫌违反《反不正当竞争法》《广告法》及《民法典》等相关法律。

面对舆论,理想汽车也没有服软,在回复争议时强调测试是基于用户真实交通会车场景的模拟,委托第三方机构中国汽研执行,测试卡车为市场随机购买,公司未作任何指定。

同时,中国汽研也向媒体证实测试“符合所有规定和标准”,但未公开具体执行标准及卡车技术状态细节,并表示“测试不属于公告准入测试”,仅为车辆开发验证用途。

的确,车辆在研发验证阶段会进行各种极限工况测试,但这些试验往往不会对外公开。那么理想i8为何偏偏在上市发布会上挑选了这么一段碰撞视频呢?

相关资料显示,理想i8本身已通过C-NCAP、C-IASI等权威认证,但这些标准化测试缺乏视觉冲击力。而与卡车的对撞因画面冲击力强,更能让观众看得过瘾。显然,原本应该更严谨的安全测试,已经被理想汽车当作了一种营销噱头。

放大看

风波未平,理想汽车产品负责人公开表示可“直播复测”。且不说这种直接将复杂安全体系简化为“胜负对比”的做法本身就存在争议。作为车企高管,产品负责人,是不是更应该清楚,车辆的每一项安全设计都不是为了在对撞演示中“取胜”,而是为了在真实道路事故中挽救驾乘人员的生命呢?

每日福利更多>>

2025年欧洲车市:电气化车型销量大涨,中国品牌份额翻倍 2025年美国十大畅销电动汽车榜单发布:Model Y蝉联榜首,多款EV销量受政策退坡冲击 广汽高域飞行汽车AirCab,斩获33亿元订单! 中科创达旗下晓悟智能与北京人形机器人创新中心达成战略合作 丰田在印度推出首款纯电车型 中国产特斯拉Model Y称霸韩国电动汽车市场 小鹏发布P7+与G7增程版 搭载5C快充及VLA 2.0 AI系统 特斯拉官宣新使命:“建设一个富足非凡的世界” 内存太贵了!魅族高管宣布Air新机取消上市,推出全新AI产品 首款10000mAh千元机!荣耀还没收手,又一款“万毫”新机要来了 和魅族22Air下场一样!小米曾规划Air机型,外观神似iPhone Air 2 中国AI眼镜军团CES霸场,27家公司组团秀肌肉,2026百镜大战打响第一枪 雷军:特斯拉确实强,但并非不可战胜 吉利银河V900预售 全能满配成就家庭旗舰MPV最优解 CES 2026:全球车企深入AI领域,商业化落地正在加速 抢着贴AI标签,CES 2026车圈的野心很大 低空经济热潮持续,沃兰特再获数亿元B+轮融资 智元与上纬新材:“独立”宣言下的机器人迷局 问界M8上市200天交付突破12万台 LG新能源将研发太空专用电池 丰田汽车在泰国推出Hilux皮卡 Rho Motion:10月全球电动车销量同比增长23% 东风日产上智力 天籁·鸿蒙座舱上市|别琶下 走出一条自己的路丨汽车出海商业模式全景式详解 铂智 7 丹霞红新车色首次亮相 迈向“数智化”,这家整车集团走在了所有人的前面! RAYZ睿镞科技斩获盖世汽车2025金辑奖“最具成长价值奖” 单月破30万!吉利10月销量爆了,银河品牌提前达成百万年销目标 欧摩威:智能化时代,安全应成为每辆车的标准能力 马自达携手新日本制铁 优化高效汽车研发体系